Alsons Consolidated Resources Stead Fast For Mindanao 70 Years Alcantara Group 1954-2024

Our Company

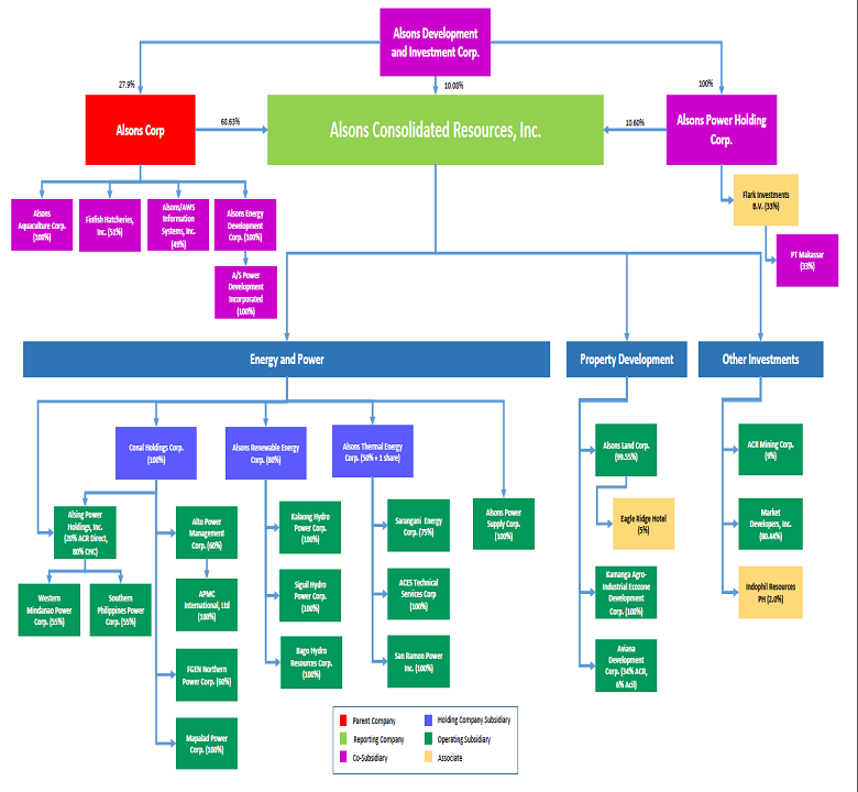
Conglomerate Map or Corporate Structure

ACR Conglomerate Map
Navigate
 
 

Alsons Consolidated Resources, Inc.
G/F, Alsons Building, 2286 Chino Roces Extension, Makati City, Metro Manila, Philippines 1231

Tel: +63.2.9823000 | +63.2.9823019 | Email: info@acr.com.ph

Copyright © 2026 Alsons Consolidated Resources, Inc. All Rights Reserved.

Listed on the Philippine Stock Exchange (PSE) | Stock Symbol: ACR